DeepSeek总结:河南省排行前十的专科院校,需要的家长提前收藏好
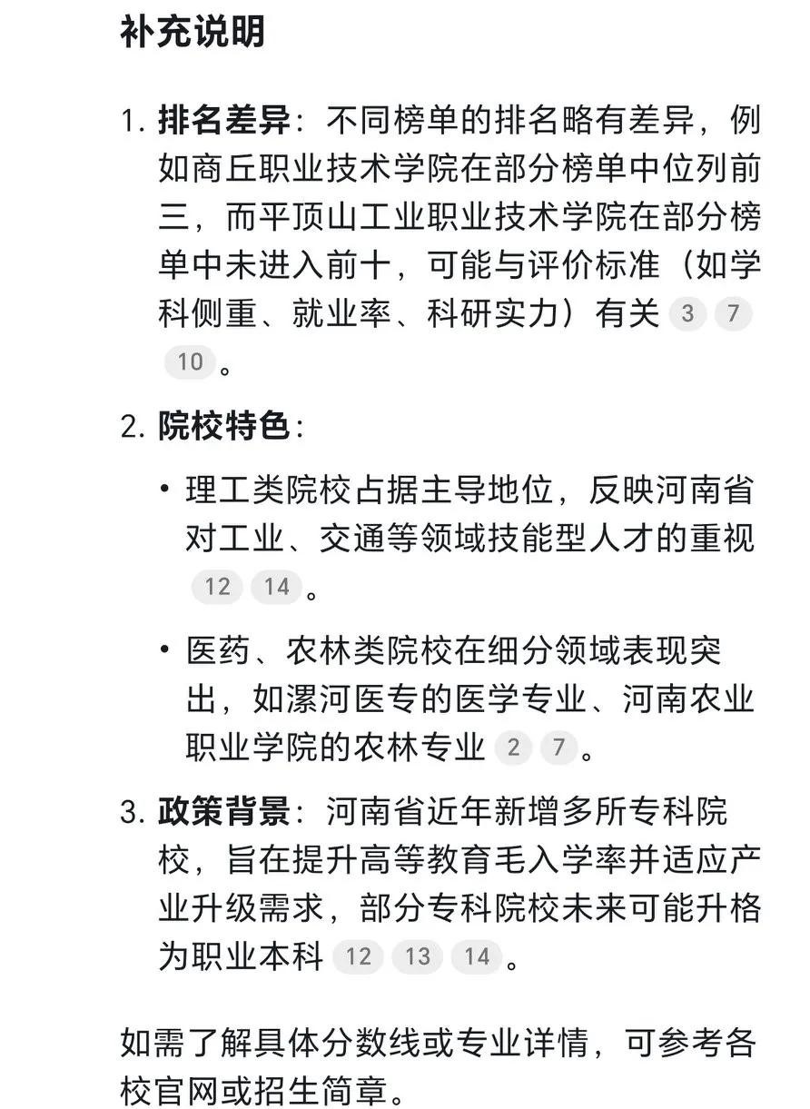
根据2025年河南省多份专科院校排名信息,结合不同来源的综合评价,河南省排名前十的大专院校如下(按综合排名排序)




#河南单招院校#
#选择高考好还是单招好#
#河南单招#单招倒计时 #愿所有努力都不被辜负#
#高考单招值得选择吗#
DeepSeek总结:河南省排行前十的专科院校,需要的家长提前收藏好
根据2025年河南省多份专科院校排名信息,结合不同来源的综合评价,河南省排名前十的大专院校如下(按综合排名排序)




#河南单招院校#
#选择高考好还是单招好#
#河南单招#单招倒计时 #愿所有努力都不被辜负#
#高考单招值得选择吗#
360度全景网络高清摄像头,使用时要小心曝光喔! 这款360度全景摄像头有两个摄像头,前后各一个,有两种模式,你可以选择普通模式,只用前面一个摄像头,也可以选择全景模式,将...
15秒记一个单词(第1927个)breeze breeze /briːz/ v. 轻盈而自信地走: 点击收听音频跟读 ↓↓↓ ↓↓↓ ↓↓↓ 例句/词组: She just breezed in and asked me to help. 她一阵风似的飘然进来,要求我帮她...
株洲市二中莲花中学举行第二届校园文化艺术节文艺汇演 红网时刻新闻1月2日讯 (通讯员 赵雅馨)近日,株洲市二中莲花中学第二届艺术节暨社团汇报演出圆满举办,二中莲花师生共...
渝见好“村”光|江畔明珠:万州区黄柏乡向龙村 新重庆-上游新闻 图片来源:王安全/摄 向龙村简介: 向龙村位于重庆市万州区黄柏乡,滨临长江,距离万州城区陆路30余公里,水路...
乡土中国 品味腾冲:一道美食一缕牵挂 吃前有期待吃后有回味 在中国,祖辈的手艺,是血脉,是基因;家乡的味道,是思念,是乡愁。手艺不能丢 味道不能淡 谓之乡土中国 一方水土...
现场直击丨青岛小伙卜廷凯携队友勇夺500米四人皮艇冠军 半岛全媒体首席特派记者 袁蒙 10月3日,杭州亚运会男子500米四人皮艇决赛中,青岛小伙卜廷凯携队友勇夺冠军。这是卜廷凯在...
强推!宫斗文!宫斗宠文第二波《进击的宠妃》《系统之宠妃》 书单: 《进击的宠妃》 《系统之宠妃》 《争宠这技能》 《宫斗专用表情包》 《会有皇帝替我宫斗》...
朴山多拉与SJ东海合照公开 两人童颜引发热议 23日,朴山多拉通过SNS上传了自己和东海的合照。公开照中,朴山多拉在“SuperShow 6”公演场地与东海摆出可爱的姿势,吸引了大家的视线...
女性身体的7个秘密:相比于男性来说,差异优势让人羡慕...
解决婚姻家庭纠纷,最新规定来了! 新华社权威快报|解决婚姻家庭纠纷,最新司法规定来了! 《最高人民法院关于适用〈中华人民共和国民法典〉婚姻家庭编的解释(二)》1月15日...
安徽一交通事故车辆中发现女尸,逃逸驾驶员已被抓获 2021年4月18日10时18分,我局接报警称徽州区永佳大道路段发生一起交通事故民警到场后发现驾驶员已逃离现场,涉事车辆后座上有...
沾化区第一实验小学“校长杯”足球篮球主题绘画比赛作品展 中国山东网11月1日讯 (记者 张梦林 通讯员 吴瑞娟) 为进一步培养和提高学生的艺术素养和审美情趣,丰富校园文化生活,...
扎布耶茶卡|西藏的天空之镜 散落在荒原上的万色天空之镜。 位于西藏日喀则的扎布耶茶卡,是世界三大锂盐湖之一。它颜色多变,从高出俯拍好似绚丽多彩的调色盘,湖水清澈通透...
襄阳市中心医院全力收治重症患者 湖北日报讯(记者赵峰、通讯员姚敏)近日,疫情形势叠加冬季呼吸疾病、心脑血管疾病等高发等因素,襄阳市中心医院重症患者数量持续增加,日均...
太有才!蔡英文外出窜访“捡到烟”台网友恶搞“学富五车”成语 蔡英文“出访”拼“外交”,“国安局”官员却遭爆藉机“拼走私”,破万条香烟私运闯关,创下桃园机场夹带香烟最...
刘俊峰副署长会见阿尔及利亚驻华大使拉赫桑 “国家国际发展合作署”关注我们! 2024年11月29日,国家国际发展合作署副署长刘俊峰会见阿尔及利亚驻华大使拉赫桑,双方就进一步加强...
绝绝子!一眼就爱上的宝藏手机壁纸大赏...
行业 | 肥料登记产品检验检测机构名单公布,请认准这15家机构 近日,农业农村部发布《关于公布肥料登记产品检验检测机构名单的通知》,根据《农业农村部办公厅关于做好肥料登记...
俄罗斯博主:俄超26岁巴西前锋卡多索将加盟北京国安 北京时间1月12日,据俄罗斯博主“RPL Sky”消息,俄超26岁巴西前锋卡多索将加盟北京国安。 该博主表示,俄超格罗兹尼艾卡马特队...
圆珠笔画初学作品...