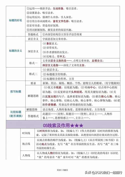
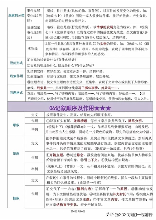
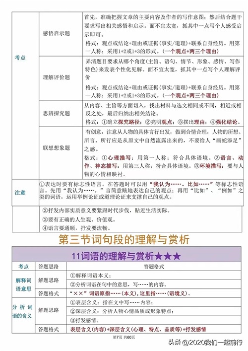
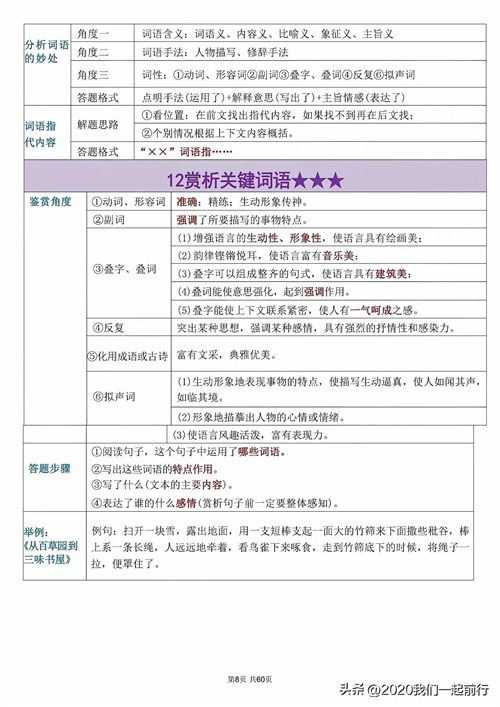
初中语文现代文万能答题公式










初中语文现代文万能答题公式










昌南大桥建设如火如荼 来源:【江西日报-江西新闻客户端】 江西新闻客户端讯( 王蕴蓉 )1月16日,在南昌县昌南大桥项目建设现场,吊臂挥舞,建设者们正铆足劲头,全力以赴抢工...
半角模型的十五个结论及证明...
15吨鱼蟹死亡!极端高温下西班牙著名潟湖变臭湖 西班牙梅诺尔潟湖因农业污染水质变差,最近两周湖中数百万鱼蟹等生物死亡,整片潟湖变得臭气熏天。截至8月28日,从湖里捞出的死...
“渣”男常用的10种微信头像...
[赛事] Serpent胜出2023 GT世界赛热身赛 2023年1/8 GT平路车IFMAR世界赛将于10月8至15日在澳洲悉尼John Grant International Raceway赛道举行,这场世界赛的热身赛(Pre Worlds)上周末结束,Serpent蛇仔车手...
新湖财富2023春季策略报告会在济宁举行 记者 张夫稳 王浩然 2月16日下午,新湖财富在济宁圣都国际会议中心举办2023春季策略报告会,给予企业家、投资者启发与指引。 知名经济学家连...
贴上许愿牌敲响六和钟 本报讯 六和塔也是杭州的地标建筑之一,但你是否知道六和塔,为什么要取名“六和”? 六和塔中的六和指的是六和敬,六合敬出自《华严经·六和敬章》 ,其...
山东省高校之(29)——济宁医学院 济宁医学院是一所公办院校 济宁医学院的基本资料 院校类型,医药院校 隶属山东省教育厅 院校地址,山东省济宁市 发展历史,济宁医学院前身是...
沙特2025年的开斋节假期可能长达5天 据本地媒体报道,2025年斋月的第一天可能是3月1日。 根据伊斯兰历,我们可以估算出开斋节假期的开始时间。 如果斋月持续29天,那么开斋节假期将...
汽车的5个排水孔都在哪?一图看懂 7月和8月正值汛期,强降雨天气接连不断,为保证下雨时,车辆能够快速排出积水,车辆在设计之初保留了许多实用的排水孔,如果这些孔洞被堵塞,...
寄件查件投诉皆可拨打:中通今起正式启用短号客服热线95311 近日,中通快递在官网发布公告,宣布全新的超短客服热线从今日(6月25日)起正式启用。今后的一段时间内,中通快递此...
多图+视频 | 人民桥旁美丽异木棉盛开 10月14日,广州人民桥旁的美丽异木棉花开,满树粉红,吸引市民拍摄“打卡”。 广州人民桥旁的美丽异木棉花开 广州人民桥旁的美丽异木棉花开...
China decides to impose reciprocal visa restrictions on US personnel who b ehave badly on Xizang-related issues BEIJING, April 14 (Xinhua) -- China has decided to impose reciprocal visa restrictions on U.S. personnel who behave badly on Xiz...
3只野生梅花鹿尝到“甜头”,第二天呼朋引伴喊来一群伙伴吃大餐 2025年2月8日早晨,珲春市杨泡乡一处参地监控视频拍摄到3只野生梅花鹿吃早餐的场面,或因太美味,第二天一早,它...
鸟叔《Hangover》MV公开一个月点击率破亿 网络图片 国际在线专稿:据韩国《亚洲经济》报道,歌手鸟叔(本名:朴载相)最新主打歌曲《HANGOVER》在全球最大视频网站Youtube点击率破1亿次...
看图猜成语,益智健脑,每天锻炼锻炼不易老...
湖南衡阳一男子冲进教室殴打女教师头部,警方介入!男子身份不明 11月17日,湖南省衡阳市衡南县公安局发布警情通报称,11月16日11时左右,衡南县三塘镇某中学教师周某某在班级主...
韩国灾难惊悚电影《流感》,小女孩生生把我们演哭了 【韩国灾难惊悚电影《流感》】韩国电影史上首次以“流感病毒”为题材的电影,讲述的是致命感冒病毒大爆发的时期,发生的一...
董维嘉超高清图集:丰满性感 图片来源于网络...
so easy~以后在深圳坐这些公交车可以手机扫码了!...