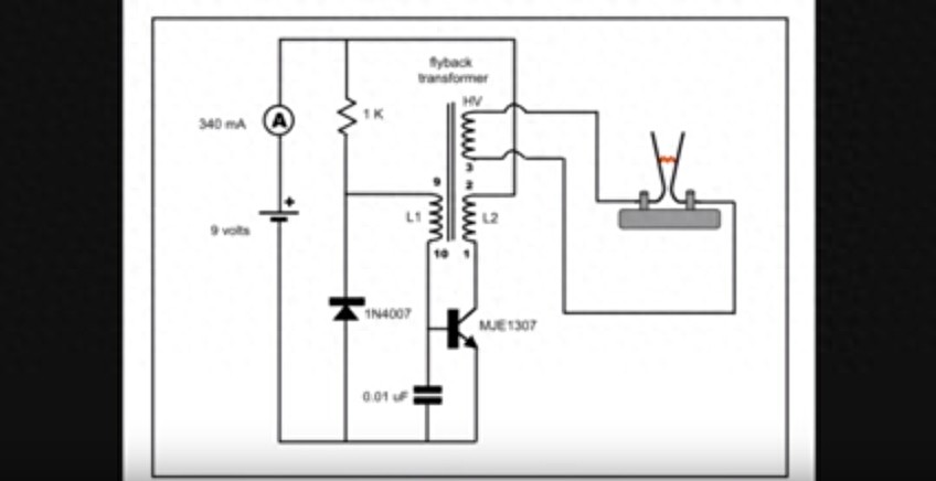
男子用简易的零件做成雅各布天梯,今天终于明白实验中的原理
说起雅各布天梯也许很多人都不太清楚,它是有变压器和电极等部分组成,由变压器提供电伏,在电极间击穿空气,形成弓形电弧,产生磁场,使电弧向上运动,其运动过程类似于爬梯。我们来一起看看这个实验吧。

首先准备好一个9V的电池和一些线路。

然后要用尺子检查一下距离是否达到一定的要求。

最后接通电源后,你便会发现电弧在逐渐上升,电弧所在的区域的密度其实就是空气密度,所以会被热空气带动上升。要是大家感到有兴趣的话可以分享给好友们一起来尝试一下吧。

男子用简易的零件做成雅各布天梯,今天终于明白实验中的原理
说起雅各布天梯也许很多人都不太清楚,它是有变压器和电极等部分组成,由变压器提供电伏,在电极间击穿空气,形成弓形电弧,产生磁场,使电弧向上运动,其运动过程类似于爬梯。我们来一起看看这个实验吧。

首先准备好一个9V的电池和一些线路。

然后要用尺子检查一下距离是否达到一定的要求。

最后接通电源后,你便会发现电弧在逐渐上升,电弧所在的区域的密度其实就是空气密度,所以会被热空气带动上升。要是大家感到有兴趣的话可以分享给好友们一起来尝试一下吧。

Line 布朗熊冰淇凌蛋糕 Line 布朗熊冰淇凌蛋糕 Line 布朗熊冰淇凌蛋糕 Line 布朗熊冰淇凌蛋糕 Line 布朗熊冰淇凌蛋糕 Line 布朗熊冰淇凌蛋糕 Line 布朗熊冰淇凌蛋糕 Line 布朗熊冰淇凌蛋糕...
feminine是什么意思 feminine是什么意思 female,女性。feminine,女性特有的、阴性的。 注意:检测结果是阴性还是阳性很显然和女性特质或男性特质无关,所以这种阴性不是feminine,而是n...
阎婆惜为什么叫阎惜娇?这里边有什么原因存在? 第一段:引言 阎婆惜是中国历史上著名的女性人物之一,她曾经是《水浒传》中的一个角色。然而,关于她为什么叫阎惜娇这个问题...
天涯明月刀,真武和太白哪个好,适合新手(天涯明月刀真武适合平民吗) 天涯明月刀,真武和太白哪个好,适合新手1 太白和真武哪个好 首先根据你的性格来看,如果你觉得你更适合...
安卓8.1系统怎么样(安卓8.1好吗) 安卓8.1系统怎么样1 昨天更新了安卓8.1系统,从目前使用来看还是非常推荐的,具体有以下几点。 1.系统整体流畅度明显提升了不少,最主要的是系统的...
印第安人属于什么人种 印第安人(American Indian)是除对因纽特人外的所有的美洲原住民的统称,并非单指某一个民族或种族,印第安人分布于南美洲和北美洲各国。他们所说的语言有上...
沙姓的传说 沙姓,沙在波斯语中的语意为“王”,正如突厥语族称王为“汗”,波斯国王旧称“沙因沙”,意为“万王之王”,因此,沙姓族源多半是来自波斯。沙姓大多取自祖辈名的...
权威发布!2019年节假日安排来了! 国务院办公厅关于2019年部分节假日安排的通知 经国务院批准,现将2019年元旦、春节、清明节、劳动节、端午节、中秋节和国庆节放假调休日期的具...
火影忍者里的飞段和角都是被谁怎么杀死的(飞段和角都闯入火之寺) 火影忍者里的飞段和角都是被谁怎么杀死的1 第307话飞段被鹿丸用陷阱杀死,第309话 角都被卡卡西杀死。1、飞段封...
smart纯电动版中国上市 文:懂车帝原创 高帅鹏 [懂车帝原创 产品] 日前,我们从海外媒体获悉, smart EQ fortwo(两门版)/EQ fortwo Cabrio(软顶敞篷版)和EQ forfour(四门版)在英国正式上市...
物理学家惠斯通有什么成就:发现物理的美 惠斯通是英国著名的物理学家,他一生都投入在物理研究上,为英国的物理学发展做出了卓越的贡献。那么惠斯通生平简介是什么呢? 惠斯通...
王者荣耀至尊宝多少钱 孙悟空情人节限定皮肤价格 王者荣耀正式服闷不吭声的更新了一个新皮肤啊,和之前kpl限定皮肤一样只能预览还不能购买,这次是孙悟空情人节限定皮肤至尊宝...
李煜降制示尊:向宋太祖示好 降制示尊 开宝四年(971年)十月,宋太祖灭南汉,屯兵汉阳,李煜非常恐惧,去除唐号,改称“江南国主”,并遣其弟郑王李从善朝贡,上表奏请罢除诏...
振华三部曲人物关系终于捋清了?满满的青春,满满的回忆! 追完了改编自八月长安的青春校园剧《最好的我们》、《你好,旧时光》、《暗恋,橘生淮南》,满满的回忆和感触,怀念...
深圳★观澜湖★水上乐园+海洋科普馆+生态体育园门票,不超¥30 热热热...... 进入三伏天 整个人就像是在烧烤架上 不断被高温“烘烤”着 今年有 长达40天的加长版“三伏” 问你怕没?...
浅谈“服从命令” 服从命令是天职,条规法令要牢记,一切行动听指挥,步调一致得胜利。任何环境中,只有遵守规则、服从命令,才能取信于人,才能被人尊重;只有遵守规则、服从...
刘如意争夺自己帝位刘盈为何还如此爱护 刘如意(出生年不详—前194年),是汉高祖刘邦的第三个儿子,与汉惠帝刘盈是同父异母的兄弟,亲生母亲戚夫人。刘如意先是受封为代王,后改...
高丽棒子的出处,为什么把韩国人叫高丽棒子 棒子往往一般是指韩国人。由于曾经叫高丽,而高丽又盛产人参。人参在我国方言有个别名叫棒子啊。因此就有了用高丽棒子来称呼韩国人...
1915年5月25日:民四条约 1915年5月25日(农历1915年4月12日),民四条约。 历史记忆里,袁世凯大都被认为是因称帝需寻求日本支持而主动接受“二十一条”的,因此,“窃国大盗”袁世凯又...
重审历史:呼延庆——从荧幕英雄到历史罪人的真相 让我们来聊聊那个在古装剧里被捧上天,实际上可能并非那么光鲜的呼延庆吧。你记得吗?那些电视剧里,他被演得像个战神,无所...