珠海一中570分,二中553分,2019珠海中考分数线公布
珠海一中570分,二中553分,2019珠海中考分数线公布
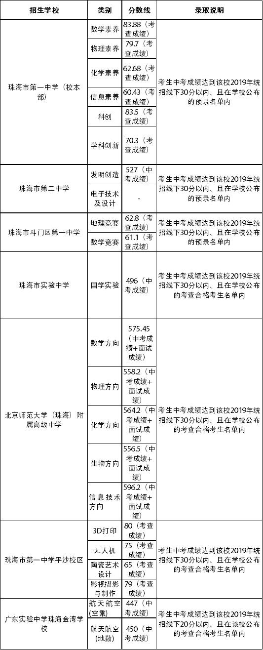
南都讯珠海一中570分,二中553分……珠海2019年中考分数线公布了。记者从市招生办获悉,今年各高中的统招生投档分数线,珠海一中本部为570分,珠海二中为553分,斗门一中,全市考生为538分,斗门考生为529分,珠海实验中学为524分,北师大珠海附中为510分,珠海一中平沙校区全市分数为479分,高栏港地区为414分,华中师范大学珠海附属中学分数为475分,广东省实验学校金湾学校全市分数为467分,金湾区分数为437分。

自主招生批投档分数线

提前批体艺特长生投档分数线

“—”表示无项目或此项目无符合投档条件考生。
此外,普通高中指标生录取名单将在珠海市教育局官网公布。
采写:记者朱鹏景
标签:
114
防沉迷功能+1!腾讯新增身份证关联游戏账号查询 你还在为: 小孩悄悄使用 「家长的账号」 玩游戏,而烦恼吗? 你还在为: 小孩给 「游戏充值」 自己却毫不知情,而担心吗? 家长...
98
北京玉渊潭公园樱花节开幕 光明网讯 2023年3月18日,北京市玉渊潭公园第34届樱花文化活动暨第4届春季花卉联展开幕,主题是“京城春晓 玉渊樱红”。园内40余个品种的近3000株樱花将相...
78
【《忠州日报》文艺副刊精选 】忆 忠县融媒体中心 三月玉从身体里出来 被守在空的朵云撞见 不经意的眼神 惊漾一池春水 风,把翩翩少年 吹到玉兰树下 隔世的人儿像一簇白雾 或流淌...
92
三观是什么 三观一般是指一个人的世界观、人生观、价值观,它们辩证统一,相辅相成的。其 具体含义如下: 1、世界观:世界观是对整个世界的看法,包括宇宙观等。 2、人生观:人...
155
东亚杯直播:中国男足VS日本,上演二队对决,这些平台将直播 北京时间12月10日晚上18点半,中国国家男子足球选拔队将对阵本次东亚杯首个对手日本男足。此次中国国家男子足球选拔...
199
根本没有“国家网络监管局”这个机构,纯属捏造 ①根本没有“国家网络监管局”这个机构,纯属捏造。 ②正常的“邀请好友助力拆红包”并不会泄露个人信息。 其实,“帮砍价”、...
139
燕子在人类家里搭窝寓意着什么? 燕子喜欢在人家里搭窝,但是燕子并不是谁家都去搭的,燕子会选择环境优美,能够保障安全的善良的人家进行筑巢,并且繁衍后代。那么燕子在家做...
72
上瘾网络剧更新时间什么时候更新 上瘾网络剧更新时间: 2016年1月29日起每周三、五、日更新1集 《上瘾》是北京锋芒文化传播有限公司、北京振华电影制片有限责任公司、北京小叶子...
106
1299 元起 OPPO A5 手机发布 3 月 18 日消息,在目前正在进行的OPPO A5系列手机发布会中,OPPO A5 手机正式发布,该机同样主打抗摔、防水认证,定价1299 元起。 8GB RAM + 128GB存储空间:1299 元...
170
中国军事实力? 中国军事实力在全球范围内具有显著影响力,总体排名第三,仅次于美国和俄罗斯。在常规军事力量方面,中国陆军、空军和海军均位居世界前列,其中陆军实力与美国...
166
乔妹推文:他的小草莓by蜜汁满满 诲人不倦邪痞学神VS香甜多汁软糯 文案 肉是水果味的,注重美感和甜度。 ——————————— 【诲人不倦邪痞学神VS香甜多汁软糯少女】 主角:...
67
成龙518万座驾号称移动城堡 网友:哈尔同款吗? 成龙价值518万的座驾 1905电影网讯 据香港媒体报道,影坛大哥成龙经常要到全国各地出席活动和拍戏,除了乘坐私人飞机外,其他交通...
150
太原市公交线路陆续恢复,可咨询公交热线7249876 本报讯(记者 齐向真)10月14日太原公交公司消息,随着万柏林区有序解除临时静默管理,我市公交线路陆续恢复。 截至10月14日,停驶...
135
韩女团成员被批是怎么回事?网友们看完这2张照片后震惊了! [海峡网] 韩女团成员被批是怎么回事?韩女团成员为什么被批?说到韩国的女团成员,让人第一个想起的就是大尺度的服...
159
壁纸 | 帅哭了!!百里玄策新皮肤壁纸 画师:风吹荷lof 画师:枕头Zzz(lof) 画师:不现实主义 lof 画师:风吹荷lof...
168
【木木足球】壁纸系列24,AC米兰精美壁纸 木木足球很长时间没有再给大家更新壁纸啦,今天给大家带来一组AC米兰的精美壁纸。 米兰是小编最喜欢的球队,在国内也有很多的球迷,最...
124
中国电信大面积崩了?没网,打不出电话…官方客服回应 6月8日下午,一则“中国电信”的话题突然登上微博热搜,引起网络热议。 根据广东的网友反馈, 中国电信手机卡直接没有信...
191
三本军旅宠文,超man超帅的特种兵男主,错过就可惜了 《史上第一宠婚》姒锦 冷枭宝柒 还不错,男主很man很帅!就是女主稍微有一点点作,emmm剧情也有点色色的 《特种军官的童养媳...
71
邹少官40岁癌逝 星妈夏台凤崩溃 淡出台湾演艺圈多年、赴大陆发展的艺人邹少官,惊传昨日因肺癌病逝台北荣总,享年40岁。他是「群星会」资深歌手夏台凤和前夫邹森之子,夏台凤今...
94
马云对拼多多市值评论:阿里需要自我变革 近日,阿里巴巴集团创始人马云在内部讲话中,对拼多多的市值进行了评论。他表示,他相信阿里巴巴能够自我变革,应对挑战。 马云强调...