12315投诉举报热线受理范围及途径
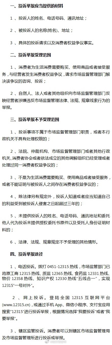
便民服务【12315投诉举报热线受理范围及途径】为保护消费者和经营者的合法权益,打造安全放心的消费环境,依据《市场监督管理投诉举报处理暂行办法》,哈尔滨市市场监督管理局公布12315投诉举报热线受理范围和途径。

声明:转载此文是出于传递更多信息之目的。若有来源标注错误或侵犯了您的合法权益,请作者持权属证明与本网联系,我们将及时更正、删除,谢谢。
来源: 哈尔滨发布
12315投诉举报热线受理范围及途径
便民服务【12315投诉举报热线受理范围及途径】为保护消费者和经营者的合法权益,打造安全放心的消费环境,依据《市场监督管理投诉举报处理暂行办法》,哈尔滨市市场监督管理局公布12315投诉举报热线受理范围和途径。

声明:转载此文是出于传递更多信息之目的。若有来源标注错误或侵犯了您的合法权益,请作者持权属证明与本网联系,我们将及时更正、删除,谢谢。
来源: 哈尔滨发布
最新!0-18岁男孩、女孩身高、体重标准参考表 身高标准对照表 ●0-18岁男孩身高、体重表 ●0-18岁女孩身高、体重表 附:(成年人)各省平均身高...
西安纬二十六路何时完工通车 高新区:预计年内通车 3月18日,有市民向华商报反映称,西安市恒业大道西沣路口的加油站已经拆迁,想知道纬二十六路今年是否能完工通车? 3月19日,...
最后一只恐龙是谁 蒙面唱将最后一只恐龙竟是师鹏 海哥娱乐:最后一只恐龙是谁蒙面唱将最后一只恐龙竟是师鹏!今晚(11月27日),连续六周稳坐周日档综艺节目收视率冠军宝座的《蒙...
三大运营商5g套餐资费 详情出炉 【三大运营商5g套餐资费 详情出炉】31日,三大电信运营商共同启动5G商用计划,5G套餐详情已上线三大运营商客户端。最低套餐价128元/月(30G流量),...
浙江桐乡杭白菊正丰收 来源:【中国食品报】 近日,在位于浙江省嘉兴市桐乡市石门镇的杭白菊花田内,花朵繁盛,清香四溢,工人正在忙着采收今年新花。作为桐乡市特产,国家地...
随州汉十高铁本月29日通车,原汉丹线动车将全部改走汉十高铁线 汉丹线经随州16趟动车会随着汉十高铁开通而改走汉十线,原汉丹线将以货运与其它普速列车为主。原汉丹线铁路技术...
俄罗斯空天军部队在叙利亚消灭200名武装分子 据俄新社报道,当地时间19日,俄罗斯空天军部队的战机在叙利亚帕里米尔东北部地区的空袭行动中,消灭了隐秘基地中的约200名武装分子...
“塞翁失马,焉知非福”带来的15个启示...
北京发现最大规模野生铁木种群 近日,在延庆区千家店镇的水头区级自然保护区,工作人员意外发现了约22亩野生铁木种群,经判断为北京地区有记录以来最大规模野生铁木种群。铁木...
日本10月机床订单总额同比增9%,3个月来首次转为正增长 日本工作机械工业会11月20日公布的10月机床订单总额(确定值)为1225亿日元,比去年同期增长9%,3个月来首次转为正增长。...
每日壹图:英国|年度动物盘点 (视觉中国/图) 当地时间2019年8月22日,英国伦敦动物园进行年度动物盘点,一只体重达到900克的非洲牛蛙(African Bullfrog)正在称体重。 非洲牛蛙是一...
几款钩针帽子图解,都是泡泡针花样 这几款帽子图解都是拉线几次形成的泡泡针花样效果。...
北京世园风情之旅:荷府—北京世园公园—龙庆峡风景区 延庆荷府民宿位于康庄镇火烧营村,是一个长城脚下的世外桃源;为了留下美好的世园会记忆,北京世园会闭幕后园区被命名为...
「表情包113」:叹气合集 日更。 今日份。 拿图吱一声~...
周杰伦变身魔术师 遭拆台被找出道具购买链接 导语:正在欧洲与妻子昆凌度假的周杰伦现在又解锁了一个新职业,魔术师。周杰伦将魔方在手中晃动几下就变成了彩虹糖。 3月5日,正...
拼音如何学我来告诉你 原来拼音都是这么学的啊(简单有趣) 9月份上一年级的家长看过来吧 拼音拼读学习其实找对方法是不难的 难是因为你没有让孩子找对合适的学习资源 这一套入手...
南方多地迎初雪 你那的雪花准时到了吗? 寒潮来袭 【南方多地迎初雪 你那的雪花准时到了吗?】截至今(14日)早8点,此轮雨雪过程中,合肥、南京、长沙、南昌、武汉、杭州出现了...
2020年中国体育类大学排行榜(北体大位列第二) 近日,软科发布2020年中国大学排行榜,该榜单数据统计以:设置办学层次、学科水平、办学资源、师资规模与结构、人才培养、科学研...
央视推荐:古诗词里小众而别致的网名...
有趣的农历月份别称...