刘强东案全部证据曝光149页警方档案公布!刘强东刘静尧自愿激吻裸睡发生关系 刘强东性侵案始末回顾
刘强东案149页警方档案公布了最新消息!证据表明,刘强东被诉性侵案从一开始就是一个阴谋,刘强东是无辜的,全程女方主动是怎么回事?从证据中可看出,刘强东只是出轨而不是性侵,可无论是哪种结果都对奶茶妹妹章泽天是一个不小的伤害。
京东CEO刘强东性侵案距离现在已经过去了将近一年。就在所有人都以为风波已经平息的时候,美国当地时间7月24日, 明尼阿波利斯警方发布了本案的全部证据。

美国明尼阿波利斯警察局公布刘强东涉嫌强暴明尼苏达大学女留学生刘静尧案的所有证据及长达149页的调查报告,录音内刘强东提及女方主动邀请他进公寓,一起洗澡并发生性行为并熟睡几个小时。
目前刘强东案的民事诉讼正在进行。
刘强东律师表示,日前警方公布的证据再次证实从一开始刘强东就是无辜的。警方的书面报告与监控录像都否认了不实报道与广为流传的不实传言。他称,这些证据也与亨内平县检察官办公室不起诉其当事人(即刘强东)的决定一致,十分感谢司法部门在调查此案过程中所付出的努力。
以下为刘强东律师回应原文:
日前警方公布的证据再次证实从一开始刘强东先生就是无辜的。警方的书面报告与监控录像都否认了不实报道与广为流传的不实传言,这些证据也与亨内平县检察官办公室不起诉我当事人的决定一致。刘强东先生十分感谢司法部门在调查此案过程中所付出的努力。
激吻、裸睡、鸳鸯浴、发生关系
刘强东涉嫌性侵案的149页的档案中,内容包括对刘强东及其他当事人和目击者访问的笔录,记录显示是女方主动邀请刘强东去她新搬的公寓,并且两人曾在车内激吻,同时,在回到公寓后还同洗鸳鸯浴,性交后熟睡数小时……

明尼苏达州警方公布的档案截图
其中内容包括:
1。 刘静尧男性友人8月30日拨打911报案的电话录音文字档;
2。 刘强东去年9月10日接受警方问话的电话录音;
3。 刘强东进入女方公寓及在明大商学院内遭逮捕的照片;
4。 女学生与当时人在中国的好友、男友等人的短信对话;
5。 案发当日餐馆、公寓的高清版监视影片;
6。 警方的全案报告。
2018年8月,北京电商网站京东(JD.com)的创始人刘强东(Richard Liu)被指控和一名明尼苏达大学(University of Minnesota)的女学生在住宅区参加一场聚餐后,在女生的公寓强奸了她。

之后,刘强东被无罪释放,而刘强东本人否认了这一指控,称这是一项虚假指控。
周二,明尼阿波利斯警察局公布了911报警记录、受害者在被控强奸后发送的短信、监控录像和两人在事发当晚在一起的照片,以及刘接受警方采访的音频。
“刘强东不明白发生了什么,也不认为自己做错了什么,”一名逮捕他的警官在报告中说。
“在调查结束后,根据其他警官提供的声明,以及现场的整体环境,尚不清楚是否真的发生了犯罪,”报告里写道。
“受害者”揭露恐惧
事件发生后,从受害者发送的短信中,我们得知,她不愿报警的原因,是因为担心自己面临的潜在后果。
她给男朋友发信息,写道:“我的家人养不起我”,“你无法保护我”,“我正在战略性地思考如何在明天逃走。”
“我是被迫的”她写道。“刘强东在车里开始骚扰我,然后我求他别这么做。”她还写道:“昨天(事发当天)我被他按得死死的,想逃都逃不了。”
在给朋友发出的信息中,她写道:

“请你保证不要告诉任何人,我只想让你知道,我是被迫跟刘强东发生关系的。”
在其中一条信息中,受害人说她在刘强东的车里“醉得一塌糊涂”,但是,当她和卡尔森管理学院(Carlson School of Management)的一名工作人员一起接受警方电话采访时,受害人说她“被下了药”。
受害人说,他在车里试图脱下她的衣服,说她“很害怕”,她告诉他“我不想这么做”。
公寓内的视频显示,刘和受害者走向电梯,受害者挽着刘强东的手。



最后,受害者朋友打电话报警,刘被赶到的警察拘留。
即使在那个时候,这位朋友也不愿向警察透露自己的真实姓名。当被问及他是否知道强奸嫌疑人是谁时,他说:“我知道,但是,呃,她不想让我告诉你们。”
Hennepin County Sheriff‘s Office。
当警察出现时,受害者也很惊讶,因为她曾告诉朋友不要报警。
警察赶到时发现刘身穿t恤,但腰部以下赤裸。
刘强东:我们是自愿的

在警方和刘强东的一段音频采访中,这位中国人说,被指控的受害者当时坐在餐馆的左边,而且,她为刘强东倒了酒。
大约三个小时后,刘强东一行人被告知,餐馆要关门了,他的一个同学邀请我们去他家。刘说,受害者邀请刘强东去她的公寓。
视频显示,刘强东、受害人以及刘强东秘书一起出现在公寓,刘强东和受害人前往受害人房间时,而秘书待在一楼。
当他们进入公寓时,刘强东说,进房间时,受害者还因为房间的混乱不堪道歉。
刘强东说,受害者曾建议他洗个澡,“所以我们都去了卫生间,她帮我清洗身体。”
等受害人洗完澡后,他们上床睡觉,“我们互相亲吻,互相触摸,然后做爱。”
刘强东说,受害人并没有表现出强烈的反抗,实际上,她还非常享受。
他说:“非常非常清楚”,“很明显”,“她想和我做爱。”
刘强东醒了几个小时后,她仍然赤身裸体,只是在用手机发短信。
然后他们谈了大约20分钟,这时警察来了。
虽然检方决定不起诉刘强东,但受害人在4月份对刘强东提起了诉讼。
敢侮辱我名誉?300万拿来
前两日刘强东状告微博大V索赔三百万的事情又上了热搜。
之前闹的沸沸扬扬的刘强东性侵事件将于九月份开庭,这边刘强东紧锣密鼓地开始行动。
刘强东方面刚刚曝出了更换美国律师的消息,换上了美国资深律师Peter H。 Wash,这个Peter Wash是个很厉害的人物,哈佛法学院毕业后曾经担任过美国联邦助理检察官,在民事诉讼案中比刘之前聘请的律师更有经验。
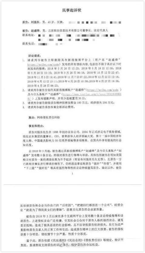
有了前检察官助阵,刘强东方面在国内也开始了攻势,在舆论上开始反制,起诉微博大V赵盛烨丑化他的形象。
近日,赵盛烨在微博上公布了刘强东律师发给他的《民事起诉状》。

起诉状中明确提出,微博账号赵盛烨和其他账户赵盛烨自2018年3月起发布多条言论侮辱和诽谤刘强东先生,捏造事实称刘强东“强奸”“性侵,” 并用“下三滥”“强奸犯”等词语侮辱刘强东,造成了很大的经济损失和精神损失。
刘强东方面请求法庭判赵盛烨赔偿精神损害抚慰金100万元,经济损失200万元,共计300万元,并且要求赵盛烨公开道歉30天以消除其言论造成的不良社会影响。
如今,随着警方证据的公开,这件事情突然间有了一丝水落石出的感觉。
但是无论如何,今天所公布的证据都像是刘强东的一面之词。
这起民事诉讼预计9月11日开庭审理。
这个瓜, 我们慢慢吃。
刘强东性侵女大学生案件始末回顾
2018年8月底,刘强东在明尼苏达大学参加一个工商管理博士项目的学习。因性侵指控,他于去年8月31日被美国警方逮捕,大约17小时后被释放。
9月1日下午四点,刘强东被保释,被保释的当晚,刘强东正常出席了明尼苏达大学的课程结业活动。
很快,消息传回中国:京东CEO刘强东在美国明尼苏达州因性侵女大学生被捕。9月2日、3日,事件持续发酵。
京东官方对此进行了回应,称刘强东在美国商务活动期间,遭遇到了失实指控,将针对不实报道或造谣行为釆取必要的法律行动,随后称刘强东已经回国。

9月3日,刘强东现身京东集团总部出席京东与如意控股集团战略合作签约仪式。

9月4日,明尼苏达警方公布了5页出警记录,称刘强东涉嫌的是一级强暴重罪。

同日Rosen、Schall和Pomerantz三家美国律师事务所分别在官网宣布,将调查京东是否涉嫌失实披露刘强东案情。
9月5日,明尼苏达州亨内平郡 (Hennepin County)检察官办公室发言人拉扎斯基(Chuck Laszewski)表示,京东商城创始人兼首席执行官刘强东涉嫌强暴案是否起诉,最快将在本周内决定。
9月6日,京东在公司的英文网站上首次回应了刘强东涉嫌性侵案件的4大问题,并且承认董事长刘强东在美国涉嫌性侵被警方逮捕。但并没有在中文网站上更新这条消息。
直到9月20日,美国明州亨内平县检察官麦克弗里曼才宣布,刘强东涉嫌性侵案的初步调查已经结束,目前调查已经转交给检方。
同年12月22日,美国检方决定对刘强东不予起诉,因为“有明显的证据问题使得他们不大可能提起刑事诉讼。”
刘强东通过微博称,虽然他没有触犯任何法律,但他对自己“那天的行为”给家人,尤其是给他妻子带来的“巨大的伤害”感到“十分的自责和后悔”。
网友评论
从刘静尧的种种迹象上来看,我一直相信她是一个很严重的受害者。我觉得,涉世不深的小女生,对中国最有势力男人的畏惧才是案发的核心,并且新闻上说过,她被劝喝了19杯红酒!大家可以试试喝完这么多酒是什么状态!根本不可能是什么“仙人跳”、“嫖娼”,女孩只是没有办法,必须维护自身的清白和名誉而已。之所以我在评论时从没采用水军的这种说辞,是因为这是他们对她人格的污蔑,我相信刘静尧的人品!你们可以查一查中国的司法判例,在女性醉酒以后的强制性行为,多半会被认定为强奸。而这次,由于我们都在反抗这种资本霸凌,所以我也不得不吃瓜了…